Kembali lagi untuk memposting tugas ERP, kali ini saya akan melanjutkan tugas UTS 02A tentang penjelasan bisnis proses modul pribadi, modul yang saya dapat yaitu tentang modul HRD (rekrutment, cuti dan penilaian).
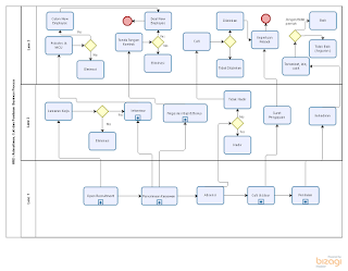
Untuk bisnis proses yang saya buat yaitu pada gambar di bawah ini :
Dalam bisnis proses di atas dapat dilihat alur proses dari mulai:
- Open Recruitment yaitu proses seleksi lamaran calon pegawai baru, bila sesuai dengan persyaratan yang dibutuhkan oleh perusahaan maka akan lanjut ke tahap interview, kemudian lanjut ke proses Psikotest & MCU kemudian persetujuan karyawan baru. Jika karyawan melewati tahap negosiasi gaji maka langsung tanda tangan kontrak dan penetapan karyawan baru.
- Kemudian dilanjutkan tahap absensi yang dilihat dari kehadiran karyawan, jika tanpa keterangan maka karyawan tersebut dianggap mengajukan cuti dan otomatis langsung dipotong hak cutinya. Jika karyawan telah mengajukan cuti tertulis maka ajukan melalui surat pengajuan cuti dan berikan kepada atasan karyawan yang bersangkutan.
- Tahap terakhir yaitu penilaian, penilaian yang dilihat disini terutama dari kehadiran karyawan. Jika karyawan tidak pernah terlambat, izin atau sakit maka mendapatkan penilaian yang baik. Sebaliknya jika karyawan sering terlambat, izin atau sakit maka terlebih dahulu mendapatkan teguran dan mendapatkan penilaian yang tidak baik.
Kemudian kita bahas lebih spesifik tentang HRD (rekrutmen, cuti dan penilaian) maka kita harus tahu apa itu HRD? HRD adalah singkatan dari kepanjangan Human Resources Departement atau dalam bahasa Indonesia disebut divisi sumber daya manusia. Secara umum, HRD adalah departemen dalam perusahan yang bertanggung jawab menangani pengelolaan SDM atau karyawan dalam suatu perusahaan atau organisasi.
Pada modul ini yang akan dibahas yaitu tentang Human Resource khususnya rekrutmen, cuti dan penilaian. Dalam modul ini akan saya akan menjelaskan proses kerja setiap bagian tersebut.
1.REKRUTMEN
Rekrutmen adalah usaha pertama yang harus dilakukan perusahaan untuk memperoleh karyawan yang qualified dan kompeten, serta memenuhi semua kriteria yang di butuhkan oleh perusahaan dan akan menjabat serta mengerjakan semua pekerjaan pada perusahaan. Kiranya hal inilah yang mendorong pentingnya pelaksanaan seleksi dan penerimaan karyawan baru bagi setiap perusahaan. Pelaksanaan seleksi harus dilakukan secara jujur, cermat, dan objektif supaya karyawan yang diterima benar-benar qualifid untuk menjabat dan melaksanakan pekerjaan.
Metode Seleksi Penerimaan Karyawan Beberapa metode yang tepat untuk menyeleksi para calon karyawan menurut Malayu Hasibuan (2002:50), metode-metode tersebut diantaranya, sebagai berikut:
a.Metode Non Ilmiah
Metode non ilmiah adalah seleksi yang dilakukan dimana dasar pemilihannya tidak didasarkan kepada kriteria atau standar ataupun spesifikasi jabatan, tetapi hanya berdasarkan kepada perkiraaan pengalaman. Metode ini merupakan metode seleksi yang berdasarkan tradisi lama atau metode lama, itu mempunyai kelemahan besar yaitu tidak mempunyai pegangan yang pasti akan tepat tidaknya seorang keryawan untuk memangku suatu jabatan. Menggunakan bahan-bahan pertimbangan sebagai berikut:
·Surat lamaran bermaterai atau tidak.
·Ijazah sekolah dan daftar nilai.
·Surat keterangan pekerjaan dan pengalaman.
·Referensi atau rekomendasi dari pihak yang dapat dipercaya.
·Mengadakan wawancara langsung dengan pelamar yang bersangkutan.
b.Metode Ilmiah
Metode ilmiah adalah seleksi yang dalam pelaksanaannya berdasarkan kepada spesifikasi jabatan dan kebutuhan nyata yang akan diisi serta pedoman kepada kriteria dan standar tertentu. Seleksi metode ini merupakan pengembangan seleksi non-ilmiah. Dalam metode Ilmiah berdasarkan ilmu pengetahuan diadakan test kepada calon karyawan yang mana nilai dan hasil test tersebut sangat berpengaruh terhadap pengambilan keputusa apakah karyawan tersebut diterima atau ditolak.
Adapun presedur seleksi yang lazim diadakan adalah sebagai berikut:
·Seleksi surat lamaran yang masuk.
·Pengisian formulir lamaran.
·Pemeriksaan referensi.
·Wawancara pendahuluan.
·Test-test pemeriksaan
·Test psikologi.
·Persetujuan atasan langsung.
·Memutuskan diterima atau ditolak.
Prosedur Seleksi terdapat 8 langkah yaitu :
1.Langkah I
Penerimaan pendahuluan Proses seleksi merupakan dua arah. Organisasi memilih para karyawan dan para pelamar memilih perusahaan. Seleksi dimulai dengan kunjungan calon pelamar ke kantor personalia atau dengan permintaan tertulis untuk aplikasi. Pada saat ini biasanya dilakukan penyeleksian surat-surat lamaran yang masuk menjadi dua bagian, yaitu surat lamaran yang memenuhi syarat dan surat lamaran yang tidak memenuhi syarat. Lamaran yang tidak memenuhi syarat berarti gugur, sedangkan lamaran yang memenuhi syarat dipanggil untuk mengikuti seleksi berikutnya.
2.Langkah II
Tes-tes Penerimaan Tes penerimaan sangat berguna untuk mendapatkan informasi yang relatif objektif tentang pelamar yang dapat dibandingkan dengan para pelamar lainnya dan para karyawan yang sekarang. Selain itu tes penerimaan merupakan proses untuk mencari data calon karyawan yang disesuaikan dengan spesifikasi jabatan yang akan dijabat. Bentuk-bentuk tes penerimaan ini biasanya adalah:
1.Physical tes (medical tes), yaitu suatu proses untuk menguji kemampuan fisik pelamar.
2.Academic tes (knowledge tes), yaitu proses menguji kecakapan yang dimiliki pelamar sesuai dengan kebutuhan jabatan yang akan diisinya.
3.Physychological tes, yaitu proses menguji tentang kecerdasan, bakat, prestasi, minat, dan kepribadian dari pelamar.
3.Langkah III
Wawancara Seleksi Wawancara seleksi adalah percakapan formal dan mendalam yang dilakukan untuk mengevaluasi diterimanya atau tidak seorang pelamar. Dengan percakapan langsung, pewawancara yang berpangalaman dan jeli akan dapat menggali kemampuan seorang pelamar. Dengan wawancara ini pula akan diperoleh informasi dari setiap pelamar, kemudian dibandingkan satu persatu siapa yang paling tinggi kemampuannya untuk melakukan pekerjaan itu.
4.Langkah IV
Pemerikasaan Referensi Memeriksa referensi adalah meneliti siapa referensi pelamar, dipercaya atau tidak untuk memberikan informasi mengenai sifat, perilaku, pengalamn kerja, dan hal-hal lain yang dianggap penting dari pelamar. Referensi pada dasarnya adalah seseorang yang dapat memberikan informasi dan jaminan mengenai pelamar yang bersangkutan. Referensi yang digunakan biasanya adalah personel references danemployement references.
Personal references adalah referensi yang dapat memberikan informasi mengenai karakter dan kondisi kesehatan atau penyakit yang pernah dialami pelamar. Referensi ini biasanya diberikan oleh keluarga atau teman-teman dekat pelamar.
Employement references adalah referensi yang dapat memberikan informasi atau semacam jaminan mengenai latar belakang maupun pengalaman kerja pelamar bersangkutan. Referensi ini biasanya diberikan oleh perusahaan asal pelamar atau oleh teman yang telah pernah bekerja sama dalam suatu organisasi. Jadi pada prinsipnya, semakin penting, strategis, dan vital suatu jabatan, semakin cermat pemeriksaan referensi.
5.Langkah V
Evaluasi Medis Evaluasi ini merupakan pemeriksaan kesehatan fisik pelamar apakah memenuhi spesifikasi yang telah ditentukan untuk jabatan yang bersangkutan. Evaluasi ini hendaknya diperhatikan dengan cermat karena sangat menentukan prestasi kerja karyawan. Tidak mungkin karyawan akan dapat berprestasi baik jika ia sering sakit dan tidak dapat hadir untuk melaksanakan tugas-tugasnya
6.Langkah VI
Wawancara oleh Penyelia Kepala bagian atau atasan langsunng mewawancarai pelamar untuk memperoleh data yang lebih mendalam tentang kemampuan pelamar dalam melaksanakan tugas-tugas yang akan diberikan kepadanya. Wawancara ini bertujuan untuk mengetahui sejauh mana kemampuan praktis pelamar dalam mengerjakan pekerjaan dan juga untuk memperoleh gambaran apakah pelamar dapat diajak bekerja sama atau tidak. Wawancara akhir akan menentukan diterima atau tidaknya pelamar menjadi calon karyawan pada perusahaan tersebut.
7.Langkah VII
Penerimaan Top manajer akan memutuskan diterima atau ditolaknya pelamar setelah memperoleh hasil dari seleksi-seleksi terdahulu. Keputusan ini menandai berakhirnya proses seleksi.
8.Langkah VIII
Penempatan Penempatan adalah tindak lanjut dari seleksi, yaitu menempatkan calon karyawan yang diterima (lulus seleksi) pada jabatan atau pekerjaan yang membutuhkannya dan sekaligus mendelegasikan authoritykepada orang tersebut. Dengan demikian, calon karyawan itu akan dapat mengerjakan tugas-tugasnya pada jabatan bersangkutan. http://www.kajianpustaka.com/2012/10/metode-prosedur-seleksi-penerimaan-karyawan.html
2.CUTI
Berikut ini jenis jenis dari cuti itu sendiri:
1.Cuti Tahunan Perusahaan
memberikan cuti tahunan dipotong cuti bersama yang jumlahnya disesuaikan dengan hari libur nasional. Jumlah hak cuti diperhitungkan sejak tanggal penerimaan sebagai karyawan. Tidak ada pembayaran sebagai pengganti hak cuti tahunan yang tidak terpakai. Cuti yang tidak terpakai diakumulasikan pada tahun berikutnya sejumlah maksimal 6 ( ½ x 12) dari sisa cuti maksimal.
2.Cuti Besar
Setiap pegawai yang telah bekerja pada Perusahaan selama 10 (sepuluh tahun) berhak mengambil cuti panjang, paling lama 1 (satu) bulan kalender dengan pembayaran gaji penuh. Bagi karyawan yang tidak menggunakan kesempatan tersebut dapat diberikan penghargaan berupa gaji sebulan sebagai kompensasi. Setelah itu karyawan dapat mengambil lagi cuti besar berikutnya sepuluh tahun kemudian.
3.Cuti Besar Khusus
Fasilitas cuti besar yang diberikan lebih awal kepada karyawan yang akan melaksanakan ibadah keagamaan (Ibadah Haji bagi umat Islam, Ziarah bagi umat Nasrani dan Dharmayatra bagi umat Hindu dan Budha.)
4.Cuti Melahirkan dan Keguguran
Hak cuti bersalin adalah 3 (tiga) bulan, dilaksanakan sedemikian rupa sehingga karyawan dapat memberikan ASI Eksklusif semaksimal mungkin kepada bayinya. Ketentuan cuti juga diberikan bagi karyawan yang mengalami keguguran kandungan sesuai rekomendasi dokter dengan diberikan waktu istirahat 1 ½ (satu setengah) bulan.
5.Cuti Mendadak
Cuti mendadak diperlukan karena keadaan yang mendadak/darurat, sehingga tidak diharuskan mendapatkan persetujuan sebelumnya.
Cuti mendadak diberikan apabila:
·Kematian istri/suami/orangtua/mertua/anak/saudara kandung - maksimal 2 hari
·Menjaga anggota keluarga yang sakit keras - maksimal 2 hari
6.Cuti Khusus
Cuti khusus dapat diberikan tanpa mengurangi hak cuti tahunan pegawai. Termasuk di dalam cuti khusus:
·Pernikahan karyawan: maksimal 3 (tiga) hari
·Istri karyawan melahirkan: maksimal 1 (satu) hari
·Perkawinan putra-putri karyawan: maksimal 2 (dua) hari
·Wisuda karyawan: maksimal 1 (satu) hari
·Mengkhitankan/pembabtisan anak: maksimal 1 (satu) hari
·Proses pengadilan yang tidak bisa diwakilkan tidak terbatas
·Sakit Pegawai yang meninggalkan pekerjaan karena sakit selama 2 (dua) hari berturut-turut harus dibuktikan dengan surat keterangan dokter selambat-lambatnya pada hari ketiga.
Tata Cara Pengajuan Cuti
Meninggalkan pekerjaan atau tempat kerja atau tidak masuk kerja (kecuali dalam hal kematian) sebagaimana yang disebutkan di atas, harus diajukan secara tertulis dengan pengisian form cuti yang dikeluarkan oleh Departemen HR. Atasan langsung berhak menolak atau menyetujui permohonan cuti tersebut dengan dengan dasar pertimbangan kepentingan perusahaan. Dengan menandatangi form Pengajuan Cuti dan menyerahkan kepada Departemen HR untuk perhitungan cuti. Permohonan cuti di ajukan selambat-lambatnya 1 hari sebelum hari cuti dilaksanankan. Cuti lebih dari 5 (lima) hari kerja harus diajukan 2 (dua) minggu sebelumnya. Keterlambatan pengajuan permohonan cuti dapat mengakibatkan ditolaknya permohonan tersebut tanpa harus diberikan penjelasan. http://gerbang-hrd.blogspot.co.id/2013/03/ketentuan-cuti.html
3.PENILAIAN KINERJA
Dalam bekerja tentu saja semuanya harus dilakukan dengan maksimal. Kita tidak bisa menjadi atasan yang arogan tetapi juga tidak bisa menjadi bawahan yang seenaknya saja. Tentu saja semua itu ada aturan yang membuat tata karma dan tindak tanduk kita saat bekerja yang nantinya akan dinilai oleh atasan yang biasanya berkaitan dengan indeks prestasi kerja tahunan atau setiap 1 semester. Biasanya, siapa yang mendapat nilai sempurna maka akan mendapatkan bonus yang lumayan besar. Bonus tersebut dimaksudkan agar sang karyawan semakin termotivasi untuk semakin lebih baik lagi dalam menjalankan semua kewajibannya ditempat kerja yang akan berdampak positif bagi kemajuan perusahaan. Adapun, dalam member penilaian kepada karyawan aka nada point-point yang tidak bisa kita lewatkan begitu saja. Dan hal yang paling penting adalah belajar rasional dengan tidak melibatkan perasaan secara individu untuk memberi penilaian. Jangan hanya karena kita tidak suka kepada bawahan maka dengan benci hati kita akan member nilai nya berupa C yang berari cukup.
Biasanya karyawan mengharapkan nilai Istimewa atau setidaknya predikat baik. Apa saja sekiranya point yang ada dalam penilaian kinerja karyawan tahunan yang harus Anda ketahui? Sebelumnya Anda perlu mengetahui apa arti dari kinerja itu sendiri. Kinerja berarti adalah progres atau proses dan juga hasil akhir atau cara pelaksanaan kewajiban dan juga pekerjaan serta tanggung jawab yang sesuai dengan job deskripsi jabatan seorang karyawan yang menghasilkan kualitas dan kuantitas tertentu yang akan dijabarkan dalam evaluasi tahunan serta dikeluarkan dalam nilai hasil akhir dalam bentuk grade yang bisa berupa I ( istimewa ), A ( Amat baik ), BS ( Baik sekali ), B ( Baik ), C ( Cukup ) dan K ( kurang ).
Penilaian kinerja karyawan dilakukan setiap satu tahun sekali dan diakhiri dengan pemberian bonus tahunan yang besarannya bisa tergantung pada hasil penilaian selama bekerja satu tahun. Penilaian itu dimaksudkan agar karyawan tetap focus pada pekerjaannya dan merasa harus bertanggungf jawab dengan hasil akhirnya. Penilaian kinerja yang buruk bisa dikenakan penalty berupa teguran bahkan pemutusan hubungan kerja jika memang sudah terlalu parah.
·Adapun point penting yang biasanya dimasukkan dalam penilaian adalah:
·Apakah Anda selalu datang tepat waktu saat bekerja?
·Apakah semua pekerjaan Anda selesai dengan baik dan tepat waktu?
·Apakah Anda menolak atau menerima tugas tambahan dari atasan Anda?
·Apakah target Anda semua tercapai? Jika marketing biasanya dengan nominal target tertentu
·Apakah Anda mampu bersikap baik dengan atasan dan rekan kerja sesama yang ada di satu perusahaan tersebut?
·Apakah SOP semua berjalan baik?
·Apakah Anda bisa berkoordinasi dengan semua bagian baik atasan maupun bawahan dan juga team?
Semua hal diatas biasanya tertuang dalam satu table yang akan diisi oleh atasan langsung Anda dalam setiap bagian. Lalu hasil tersebut akan dibagikan kepada Anda pada saat evaluasi pekerjaan setiap satu tahun sekali. evaluasi ini sebagai bagian dari review atas hasil penilaian Anda yang telah dilakukan oleh atasan terhadap bawahannya.
Dalam review mungkin ada hal yang kurang mengenakan misalkan saja kritikkan atau masukan yang menyakiti hati, namun mungkin semua itu harus dilakukan agar kinerja Anda dan karyawan lainnya semakin baik. Saat evaluasi adalah saat dimana karyawan bisa bicara bebas dengan atasan, karena itu gunakan dengan baik agar saat itu juga atasan tahu apa isi hati karyawan setelah satu tahun bekerja. Sebagai atasan yang baik tentu saja harusb benar-benar mengisi dan mengevaluasi karyawan dengan professional. Jangan sampai hanya asal mengisi yang membuat penilaian malah menjadi buruk dan mengancam masa depan dan rejeki orang lain. Menjadi atasan yang baik dan low profile tentu saja adalah hal yang sangat positif.
Sebagai karyawan pun sebaiknya harus menerma dengan lapang dada untuk semua masukan dan saran dari atasan demi perbaikan mutu dan kinerja Anda untuk satu tahun kedepan nanti sehingga diharapkan hasilnya bisa mencapai predikat istimewa. Dalam melakukan penilaian kinerja karyawan tentu bukan suatu hal yang asal-asalan saja. Semua harus dilakukan dan dipikir dengan matang. Kebanyakan perusahaan yang melakukan penilaian secara setengah-setengah biasanya kualitas karyawan nya pun tidak maksimal dan perkembangan perusahaannya juga tidak maksimal. Adanya penilaian kinerja karyawan yang dilakukan secara teratur akan membuat perkembangan perusahaan secara perlahan juga membaik. Bisa dibandingkan karyawan yang tidak pernah di nilai dan diberi apresiasi dengan karyawan sebuah perusahaan yang selalu dilakukan dengan baik, semua akan sangat berbeda. Penilaian juga menjadi timbal balik antara pekerja dan perusahaan. Karyawan bisa member masukkan kepada perusahaan dan perusahaan juga bisa memberikan hal yang serupa. http://pakarkinerja.com/bagaimana-cara-melakukan-penilaian-kinerja-karyawan-secara-efektif.
Sekian untuk penjelasan dari saya, semoga banyak membantu
Terimakasih 😊
