Kali ini saya akan menjelaskan tentang alur proses bisnis menggunakan Bizagi Modeler. Dimana disini adalah tugas wajib mimin untuk nilai UTS. Berikut ini Alur Proses Bisnis Bizagi pada Modul Accounting Pajak PT Hippopotamus Indonesia
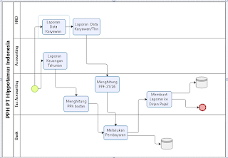
- Alur Proses Bisnis Bizagi Modul Accounting Pajak Penghasilan (PPh) pada PT Hippopotamus Indonesia
- Alur Proses Bisnis Bizagi Modul Accounting Pajak Pertambahan Nasional (PPN) pada PT
Hippopotamus
Indonesia
Selesai. Sekian Penjelasan Mimin, Kurang lebihnya mohon maaf. Salam Olahraga

